您好,欢迎访问安徽专升本,我们将竭诚为您服务

文言文破局之古今异义黄金法则

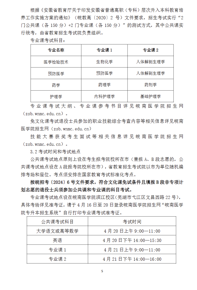
    2024年皖南医学院专升本招生章程-招生政策-安徽专升本考试-安徽统招专升本_安徽专升招生计划|分数线
APP下载
APP
升本咨询
企业微信
报考查询
小程序
返回顶部